|
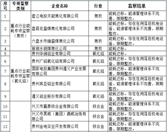
11月12日,貴州省工業和信息化廳公布2021年貴州省國家工業專項節能監察結果,118家企業在列,詳情如下:
關于2021年貴州省國家工業專項節能監察結果的公示
根據工業和信息化部《關于下達2021年國家工業專項節能監察任務的通知》(工信廳節函〔2021〕171號)及《貴州省2021年工業節能監察重點工作計劃》要求,貴州省工業和信息化廳積極開展2021年國家工業專項節能監察工作。現該項工作已經完成,依據省人民政府辦公廳《關于全面推行行政執法公示制度執法全過程記錄制度重大執法決定法制審核制度的實施意見》(黔府辦發〔2019〕7號)要求,現將節能監察結果予以公示,如有異議,請于公示期內,書面反饋至貴州省工信廳節能與綜合利用處。






|